中文版
English
关于Daking
公司介绍
企业文化
荣誉资质
公司新闻
制造能力
深圳市大金实业有限公司成立于2004年,公司通过ISO 9001和 IOS 14001质量体系认证
详情>>
产品中心
SMT紧固件
钣金用螺母
钣金用螺柱
钣金用螺钉和销
钣金用线扣紧固件
板板连接紧固件
PCB 板用紧固件
深圳市大金实业有限公司成立于2004年,公司通过ISO 9001和 IOS 14001质量体系认证
详情>>
服务与支持
服务保障
质量保证
常见问题
技术文档
深圳市大金实业有限公司成立于2004年,公司通过ISO 9001和 IOS 14001质量体系认证
详情>>
工程师之家
行业标准
行业技术文章
深圳市大金实业有限公司成立于2004年,公司通过ISO 9001和 IOS 14001质量体系认证
详情>>
联系我们
联系方式
在线申请
招聘信息
深圳市大金实业有限公司成立于2004年,公司通过ISO 9001和 IOS 14001质量体系认证
详情>>
工程师之家
ENGINEER
行业标准
+
产品标准
ISO
JIS
DIN
ASME/ASTM
GB/T
+
材料标准
GB/T
JIS
DIN
ISO
ASME/ASTM
+
表面处理
ISO
DIN
GB/T
ASME/ASTM
JIS
+
热处理
ISO
JIS
DIN
ASME/ASTM
GB/T
行业技术文章
您当前的位置:
首页
>
工程师之家
>
行业标准
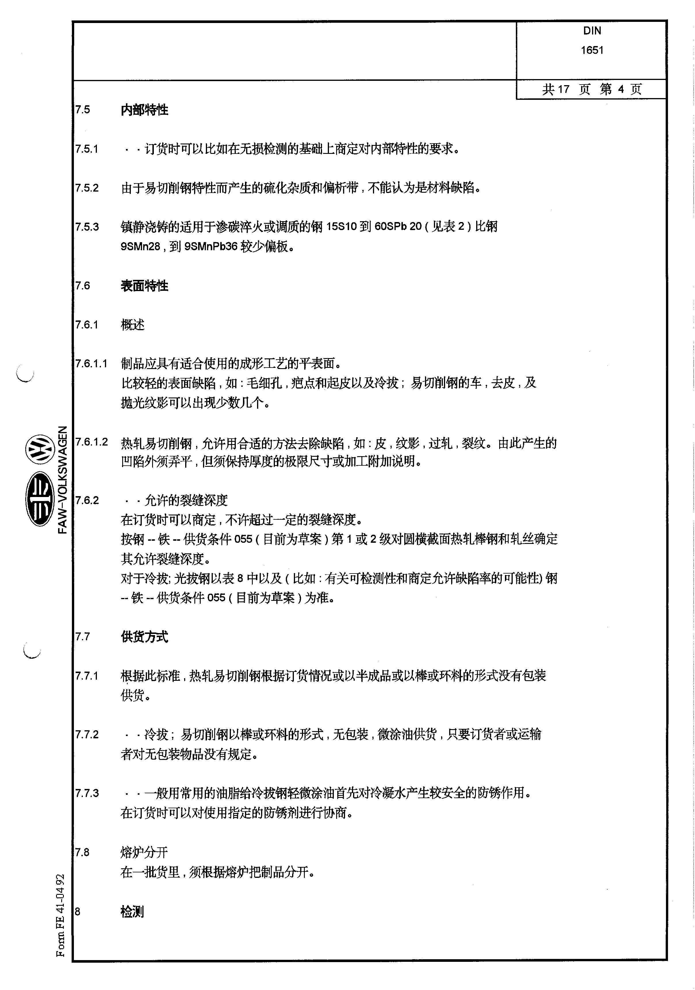
DIN-1651-易切削钢供货条件
点击下载PDF文件
关于Daking
公司介绍
企业文化
荣誉资质
公司新闻
制造能力
服务与支持
服务保障
质量保证
常见问题
技术文档
工程师之家
行业标准
行业技术文章
联系我们
联系方式
在线申请
招聘信息
产品中心
PCB 板用紧固件
板板连接紧固件
钣金用线扣紧固件
钣金用螺钉和销
钣金用螺柱
钣金用螺母
SMT紧固件
关注我们
微信二维码
微博二维码
友情链接
网站地图
copyright © 东莞市耐固电子五金有限公司 All Rights Reserved . Designed by
Daking
粤ICP备16086554